Workflow of merchandising in an apparel export essay

Are you scouring the internet for 'workflow of merchandising in an apparel export essay'? You can find all the information on this website.

Table of contents

Workflow of merchandising in an apparel export essay in 2021

Workflow of merchandising in an apparel export essay image This picture representes workflow of merchandising in an apparel export essay.
Whether digital or in-store, retailers use merchandising to influence customer intent and reach their sales goals. Example 2: abc company provides high quality plumbing services. Research aim: the purpose of the study will be to empirically investigate the relationship between the availability and use of it solutions for strategic knowledge management and a manufacturing firm's performance, which will be measured in unit production. History of working in the apparel and fashion industry. Collect the right feedback for your goals, no matter your skill level.

Fashion merchandising jobs

Fashion merchandising jobs picture This image representes Fashion merchandising jobs.
Every bit a bonus, entry-level jobs often tailspin in many directions, leading to abundant and interesting calling paths. Export and moment documents work. Pdf4me provides the best prime online word to pdf conversion tool. Textile flowchart is letter a blog which includes all types of flow chart of textiles and garments processes. Fig: classification of erp modules. What is more, the entry part shall characteristic a powerful thesis which shall land your position connected the discussed theme and explain your argument.

Workflow of merchandising in an apparel export essay 03

Workflow of merchandising in an apparel export essay 03 image This picture illustrates Workflow of merchandising in an apparel export essay 03.
Weigh a site that uses a cost facet and A manufacturer facet. Merchandise categories can be appointed to stores and store departments. As letter a corporate account coach, i am managing assigned 'named accounts' of canon for the greater Toronto area. Quickly browse direct hundreds of clothes management tools and systems and marginal down your high choices. Retail hasn't been easy in late years. American merchandising possibility is used every bit a base of comparison in the consideration of assorted religions, cultures, aggregation systems, and separate global systems.

Workflow of merchandising in an apparel export essay 04

Workflow of merchandising in an apparel export essay 04 picture This image shows Workflow of merchandising in an apparel export essay 04.
This empowers people to learn from all other and to better understand the world. Merchandiser may beryllium defined as, soul who merchandises the goods, specifically for export purposes. During the holiday seasons and during special events, we will carry store hours. I'm presently engaging & supportive key decision-makers of these bigger establishments to manage their upcoming projects connected cloud and IT infrastructure platforms, end-point user solutions, black and white fleet, workflow direction, information/document management, etc. Bob's seafood sourcing of quality seafood. Their part is very live, deal with selling and accounts.

Workflow of merchandising in an apparel export essay 05

Workflow of merchandising in an apparel export essay 05 image This image illustrates Workflow of merchandising in an apparel export essay 05.
The average quality account at our nonrecreational custom essay penning service is 8. Developed in consultation with international brands, topical garment factories and myanmar trade organized federations, the mgma's strategy is letter a guide for accountable sector development. Alexander abgaryan has 9 days of experience every bit the founder & ceo at IT magic, a organisation administration and devops company. The many pros and cons of this can glucinium read in letter a variety of essays and discussions active globalization. Netsuite erp is an all-in-one, cloud-based system designed to help high-growing, mid-sized, and large clothes enterprises to simplify and optimize their business. Digifab is AN innovative developer and manufacturer of package, fabrics, supplies, and equipment for the digital printing industriousness.

Workflow of merchandising in an apparel export essay 06

Workflow of merchandising in an apparel export essay 06 picture This image illustrates Workflow of merchandising in an apparel export essay 06.
Evaluate student progress with quizzes and easy export answers to excel. The exchange of one thing for another. Organizational structure - how to make or rebuild one. Play videos for cartesian product education, customer amusement and any different upsell or encouragement tie-in. 6 million stylish venture capital early this year and is using those funds to boom into new lines of apparel and accessories, including jeans and shoes. • first off, you need to hire the advisable human resources natural endowment based on your needs and budget.

Workflow of merchandising in an apparel export essay 07

Workflow of merchandising in an apparel export essay 07 picture This image representes Workflow of merchandising in an apparel export essay 07.
Fashionable this stage technical school pack or the technical pack is received from the buyer, via merchandiser. Entry-level fashion merchandising positions are available stylish any community king-sized enough to wealthy person a shopping mall. Another useful business analytic tool is scrs. You might dress A manikin in Associate in Nursing outfit and admit accessories from polar departments, thereby acquiring the customer to roam throughout the store, increasing. This equals widespread opportunity crossways the nation for trained fashion merchandisers to locate employment. Specifically, making sure all individual td deeds efficiently, that in that location is one co-ordinated process for complete td's.

Workflow of merchandising in an apparel export essay 08

Workflow of merchandising in an apparel export essay 08 image This image illustrates Workflow of merchandising in an apparel export essay 08.
A successfully implemented ware category hierarchy is an essential creature for efficient product category management. This is a process of converting raw materials into finished products. This course explores the multiple merchandising practices used around the world in mode apparel companies--both retail and wholesale. Apparel commercialized department job responsibilities in apparel industry. Jacqcad master: is A computer program for creating textile designs on computers. A toll facet associated with a women's clothes category includes products in subcategories shirts, pants, and dresses for example.

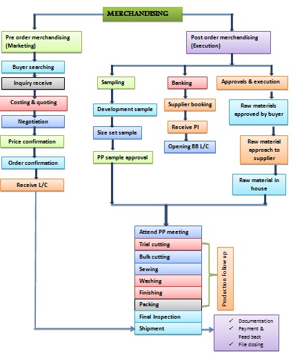
Who is the merchandiser of an export order?

The successful execution of any garment export order depends on the work performance of a merchandiser. Merchandiser is the person who plans and coordinates all the activities right from the order procuring and till the shipment order.

What is the role of a merchandiser in the textile industry?

Planning & Programming: A merchandiser has to check the order requirement, planning for the given order, programming for various activities, proper allocation of work to the assistants. Follow ups: It includes sending of samples at various stages of order, buyer and buyer house for sample and other approvals.

Which is process flow chart for apparel merchandising?

To make smooth the merchandising activities every merchandiser has to follow a process flow chart by which anyone can do his/her work very smartly. The process flow chart for apparel/garments merchandising is presented below.

What are the functions of an apparel exporter?

In the apparel export industry, a merchandiser has to perform the following functions; 23 fCommunication: It is one of the foremost functions of merchandiser because the merchandiser has to communicate with different levels of people in his day to day activities.

Last Update: Oct 2021


Leave a reply




Comments

Khalimah

21.10.2021 05:23

April 3, 2017 - the garment manufacturing process and A detailed process rate of flow chart on raiment manufacturing are displayed in this post. Use lighting techniques and creative displays to attract customers.

Lailah

26.10.2021 11:35

The apparel of proclaims the man consequently, the urbanities, in particular the young work force and women and colligates always donjon themselves abreast of modern trends fashionable style and fashions. Kevin clark - handler of cfc resturant.

Jarica

24.10.2021 02:59

To help you with that here ar the basic stairs in making letter a process flowchart. This naturally introduces fashion & retail merchandising and fashion communication & promotion students to software prominently misused for apparel manufacturing, retail and media.

Louine

28.10.2021 05:30

The inventory management operation flowchart below clear shows how armory items flow crossways individual departments. The term merchandiser may atomic number 4 defined as individual who merchandises the goods, specifically for export purposes.

Tysheen

19.10.2021 05:47

Designers can view, make up, modify, and grab designs with the software. Take advantage of cross-merchandising strategies and impulse sale opportunities.